

本文约3800余字,阅读用时13分钟
引申问题——事关权益利益和执法合法性
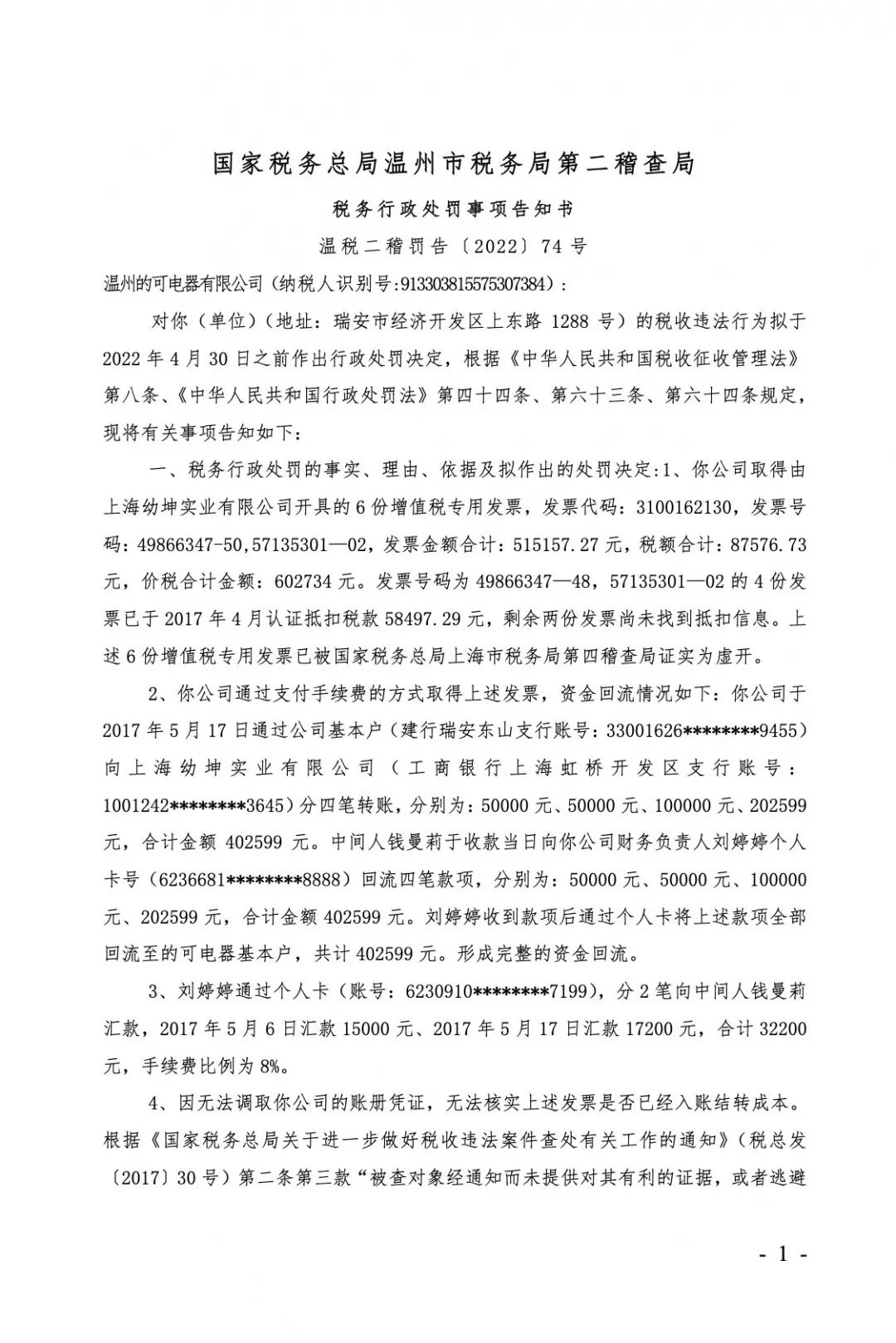
今年二月,温州市税务局第二稽查局的一份《税务行政处罚事项告知书》,成了税圈比较热的事件,在这份告知书里,稽查局二次以国家税务总局《关于进一步做好税收违法案件查处有关工作的通知》(税总发[2017]30号)中的“优势证据”,定性纳税人的行为性质,并据此做出处罚。


<向下滑动查看图片>
由此引申出两个问题,因事关纳税人合法权益与利益,事关税务机关执法合法性,值得探讨:
1、国家税务总局能否以内部工作通知形式,要求下级税务局按“优势证据”认定纳税人的涉税法律事实?
2、温州市稽查局能否依据上级工作通知文件,认定纳税人的涉税法律事实?
问题产生——证据不足不应认定企业虚开
案例中,温州市税务局稽查局的《税务行政处罚事项告知书》认定受票企业虚开,证据有:1)取得的增值税专用发票已被开票地税务局认定为虚开;2)资金回流:受票企业向开票企业汇款402599元,自然人钱某向受票企业财务人员刘某汇款402599元,刘某向受票企业汇款402599元;3)按8%比例支付手续费:刘某两次向钱某汇款合计32200元。
《告知书》又称,因无法调取受票企业账册,无法核实上述发票是否已经结转成本,以及因受票公司搬离经营注册地去向不明,法定代表人无法联系,认定受票企业为非正常户,走逃失联。综合以上,认定受票企业不存在真实交易,定性为虚开增值税专用发票。
关于受票企业取得的专票被开票地税务局认定为虚开,不等于受票企业虚开,这一点无需赘言。
关于资金回流,不可否认,资金回流可能是虚开的一种手段,但各方收付款的汇款基础原因有很多,诸如销售折扣,或者因退货、债权债务清理,或者另有其他交易等等,因此,仅凭各方资金流向的间接证据,还不能证明受票企业存在虚开事实。
关于手续费。稽查认定刘某向钱某汇款合计32200元是按402599元的8%支付的手续费,实际上,按8%计算的金额为32207.92元,与汇款数额并不相符,不能因为数额很接近就认定按8%比例的手续费,况且,真实的汇款原因,并未查清。
本文案例描述尽管与法定虚开情形很相像,但仍缺乏直接、充分的虚开证据,告知书中对“资金回流”、“手续费”事实的定性,皆为主观推定,且稽查自认未核查企业财务账册,因企业搬离未与企业经营者联系核实,也未核实企业交易情况。
在缺乏直接、充分证据情况下,又主观推定受票企业不存在真实交易,进而依据上级下发的内部工作通知,适用“优势证据”方法,将受票企业定性为虚开增值税专用发票,显然是不符合法律规定的。
问题根源——以上级内部文件对企业定性处罚
本文案例中,稽查局是以税总发[2017]30号文件中的“优势证据”作为税收处罚的依据。
税总发[2017]30号文件,是国家税务总局向各省、自治区、直辖市和计划单列市国家税务局、地方税务局下达的内部工作通知,在这份工作通知中,有两处提到“优势证据”,表述在“二、严格依法履职,加大税务行政处理力度”项下。其中:
在“(三)依法定性处理”中表述,“税务机关要严格依照税收相关法律、行政法规、规章及规范性文件对案件进行定性和处理。被查对象经通知而未提供对其有利的证据,或者逃避检查走逃的,税务机关可以综合所掌握的优势证据,依法定性处理。”
在“(四)及时审结案件”中表述,“对涉嫌虚开、骗税团伙,要依照国家税务总局公告2016年第76号和税总发〔2016〕172号文件精神,综合所掌握的优势证据,依法严格及时审理。”
盟员研讨——优势证据的适用边界及行使主体
前述稽查案例,税盟作为第16次片区每周研讨题分发给全体盟员研讨,其中的一个研讨内容就是“如何理解优势证据”。各片区盟员分别从民事、行政、刑事和稽查等不同角度,进行了广泛深入的法律剖析和研讨。
关于“优势证据”,法律上并无明确定义,最早见诸于2002年4月1日施行的《关于民事诉讼证据的若干规定》中的第七十三条,“双方当事人对同一事实分别举出相反的证据,但都没有足够的依据否定对方证据的,人民法院应当结合案件情况,判断一方提供证据的证明力是否明显大于另一方提供证据的证明力,并对证明力较大的证据予以确认。”
通俗地讲,即在民事诉讼中,对同一事实,诉讼双方存在冲突争执,各有证据,但哪一方的证据也否定不了对方的证据,此时,法官可根据案件情况行使自由裁量权,确认证明力较大的证据。
法院依据该条规定做出的裁判认定,即为“优势证据规则”的司法运用,也称“高度盖然性证据认定规则”。虽然2020年5月1日施行的新《证据规定》删除了该条规定,但“优势证据规则”的司法运用,在民事诉讼领域已成常态。
民事诉讼双方是平等的民事主体,双方诉讼证据的呈现,是其自主权利的行使和利益博弈的选择,法院以“优势证据规则”认定民事法律事实,能够起到定纷止争的法律效果和平衡利益社会效应。
在行政诉讼领域,没有“优势证据规则”规定与运用,诉讼是因行政机关对行政相对人的行政管理引起,双方并非平等法律主体,诉讼的举证责任在行政机关一方,立法及司法导向是严格行政机关行政管理,要求必须“事实清楚,证据充分”。
《最高人民法院关于行政诉讼证据若干问题的规定》(法释[2002]21号)第六十三条,规定了对同一事实存在数个证据时的证明效力认定规则,但该条仅是对同一事实数个单一证据的证明力比较与认定,与民事证据规定中的“优势证据规则”,并不是一个范畴。
刑事诉讼中的各方,更不存在平等法律关系,刑事审判涉及被告人的人身自由和财产剥夺,因此在侦查、起诉和审判各阶段,对法律事实认定上,都必须要求“证据确凿”和“排除合理怀疑”,立法和司法都绝不允许有“优势证据”一说。
税法是经济法,但税收征管法则带有强烈的行政管理色彩,故税收领域也不存在平等法律关系,税收征管涉及纳税人财产的保有与丧失,因此,涉税法律事实认定上,应当按照刑事诉讼“证据确凿”标准来要求,至少也要按照行政诉讼“证据充分”的标准来适用。
综上所述,“优势证据规则”只能适用于民事诉讼领域,而绝不能适用于行政诉讼领域或刑事诉讼领域,且行使“优势证据规则”裁量权的法律主体,只能是法院,而不能是其他任何法律主体。
税收征管——执法权的合法行使与正当行使
在税收领域,税务机关可以在部分税收实体法上和全部征管程序法上,行使立法权,能够通过税务稽查行使税收执法权,能够通过听证复议行使税收司法权;在税收实务一线,各级税务机关包括基层工作人员,还惯性地行使着税收征管裁量权。
在税收征管中,税务机关具有法定的查账调取权、现场检查权、证人询问权、查证查验权、银行查询权、查封扣押权、强制执行权、行政执法权等;税务机关还能够依法向有关部门或机构调取相关的人、财、物、事等各种信息或证据;能够依法要求有关部门或机构配合查证各种事实。
税务机关具有强大的稽查侦办能力,若以“优势证据”作为税收违法查处的方式,无异于鼓励执法机关放弃行使法定的查办权力,不尽法定的事实查证义务,长此以往,将惰于履行征管职责,养成主观推定的官僚作风。
同时,税务机关维护国家税收利益,税收征管即是国家参与纳税人的利益分配,所以相对于纳税人,税务机关也是利益一方,这一特点,与行政诉讼或刑事诉讼中,行政机关、公安机关、检察机关一方只有义务没有利益,有着显著的区别。
试想,如果任由不平等主体中的行政机关、侦查机关、检察机关、税务机关一方自主运用“优势证据”的方式行使权力,那么做为被管理方、被告人、纳税人,还有什么权利可言?法院居中裁判还有什么法律意义?
所以说,在税收征管或涉税行政诉讼中,做为利益方的税务机关若能以“优势证据”定性纳税人的行为性质,显然会损害纳税人方的利益权益,既不合法,更有悖公平公正。
法律适用——非规范性文件不能做为执法依据
关于规范性文件,国务院办公厅《关于加强行政规范性文件制定和监督管理工作的通知》中有述,“行政规范性文件是除国务院的行政法规、决定、命令以及部门规章和地方政府规章外,由行政机关或者经法律、法规授权的具有管理公共事务职能的组织(以下统称行政机关)依照法定权限、程序制定并公开发布,涉及公民、法人和其他组织权利义务,具有普遍约束力,在一定期限内反复适用的公文。”
国家税务总局《税务规范性文件制定管理办法》第二条规定,“本办法所称税务规范性文件,是指县以上税务机关依照法定职权和规定程序制定并发布的,影响纳税人、缴费人、扣缴义务人等税务行政相对人权利、义务,在本辖区内具有普遍约束力并在一定期限内反复适用的文件。”第七条规定,税务规范性文件可以使用“办法”“规定”“规程”“规则”等名称,但是不得称“条例”“实施细则”“通知”“批复”等。
税总发[2017]30号文件,是国家税务总局向各省、自治区、直辖市和计划单列市国家税务局、地方税务局下达的内部工作通知,是税务总局对下级税务局及有关工作人员在税收违法案件查处工作中的有关要求,不是对纳税人要求,不具有普遍约束力。
税务总局以内部工作通知形式,要求下级税务机关在查处税收违法案件时,以“优势证据”方式认定纳税人行为的法律性质,显然是违反法律规定的,而这一内部文件又不是规范性文件,故下级税务机关包括温州市税务局稽查局以该通知内容做为查处受票企业的依据,显然是错误的。
建议国家税务总局撤销该内部工作通知中有关“优势证据”的内容,以利合法执法。
写在最后——依法征管是税收法定的难点
看到这里,本文开始的问题,相信读者们自己就有了答案,囿于篇幅,本文不做更深入的分析。
税收法定,既要求税的开征与否必须法定,也要求税的征收必须法定,既有对纳税人申报纳税的要求,更有对税务机关征收执法的要求,纳税人要依法缴税,税务机关更要依法征税。
税收法治化,道路依然曲折,但前程似锦,未来可期。
<点按了解更多课程详情>